Jump to navigation

Hjem Meny
  • Sámegillii
  • Norsk
  • English
  • Studier
  • Forskning
  • For studenter
  • Om Samisk høgskole
  • IT-support
  • Søk

Søkeskjema

  • Studier
    • 6 gode grunner til å studere ved Samisk høgskole
    • Nettundervisning med samlinger
    • Hvordan søke på studier?
    • Opptakskrav
    • Søknadsfrister og viktige datoer for opptak
    • Søk via SøknadsWeb
    • Søk via Samordna opptak
    • Avviksskjema
  • Forskning
  • For studenter
  • Om Samisk høgskole
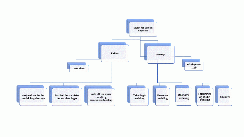
    • Organisasjon
      • Styret for Samisk høgskole
      • Rektor
      • Direktør
      • Institutter ved Sámi allaskuvla
      • Økonomiavdelingen
      • Teknologi- og driftsavdelingen
      • Personalavdelingen
      • Forsknings- og studieadministrasjon
      • Biblioteket
      • Nasjonalt senter for samisk i opplæringa
    • Styrer og utvalg
    • Ansatte og adresser
    • Faktura til Samisk høyskole
    • Reiseregning og honorarkrav
    • Romkart
    • Jobbe hos oss
    • Dokumenter
    • Biblioteket
    • Nasjonalt senter for samisk i opplæring
    • Samiske veivisere
    • Samiske tall forteller
    • Samarbeid med oss
    • Si ifra og foreslå
    • Personvern
  • IT-support

Organisasjon

  • Styret Sámi allaskuvla
    • Rektor
      • Institutt for språk, duodji og samfunnsvitenskap
      • Institutt for samiske lærerutdanninger
      • Nasjonalt senter for samisk i opplæringa
    • Direktør 
      • Teknologiavdeling
      • Personalavdeling 
      • Økonomiavdeling 
      • Forsknings- og studieadministrasjon
      • Bibliotek
Go to top

Kontakt

Sámi allaskuvla / Sámi University of Applied Sciences

Hánnoluohkká 45
NO-9520 Guovdageaidnu
Tel:+47 78 44 84 00
E-poastta/e-mail: postmottak@samas.no
Org.nr: 971 519 363

Kontaktinformasjon ansatte

Faktura til Samisk høyskole

Reiseregning og honorarkrav

Personvernerklæring

Tilgjengelighetserklæring

Partner

nordiskmr-logo
Nordisk ministerråd
uarctic-logo
University of Arctic
winhec-logo
The World Indigenous Nations Higher Education Consortium

© Sámi University of Applied Sciences

Developed by: Ramsalt